プレスリリース
新生活の落とし物解決!関東・関西・北海道の計11事業者が横断検索サービスに参画!
株式会社find
2026.04.01
~ 「落とし物クラウドfind」の落とし物検索ネットワークが拡大~
「落とし物クラウドfind」を提供する株式会社find(本社:東京都港区、代表取締役CEO:高島 彬)は、2026年4月1日(水)より、複数の事業者のお忘れ物を一度に照会できる「横断検索サービス」の対象エリアを大幅に拡大します。
これまでの関東9事業者に加え、新たにJR東日本、JR北海道、大手百貨店など11事業者(※)が参画。 関東・関西・北海道の計20事業者をまたぐネットワークを構築することで、落とし主の「探す負担」と事業者の「対応コスト」を軽減し、スムーズな返却を実現します。
※事業者名非公表を含む

◆ 「find chat」 の横断検索とは
これまで、紛失場所が特定できない落とし物は、持ち主が心当たりのある各事業者へ個別に問い合わせる必要があり、持ち主・事業者双方にとって多大な手間となっていました。この課題に対し「find chat」は、複数の交通事業者や施設にまたがる情報を一度の問い合わせでまとめて照会できる横断検索サービスを2025年12月にスタートしました。
持ち主は「find chat」から落としたであろう施設を複数選択するだけで、オペレーターが対象先を横断して検索・回答します。これにより、落とし主、各事業者の双方の手間が削減されます。
◆ サービス内容
1.開始日
2026年4月1日(水)
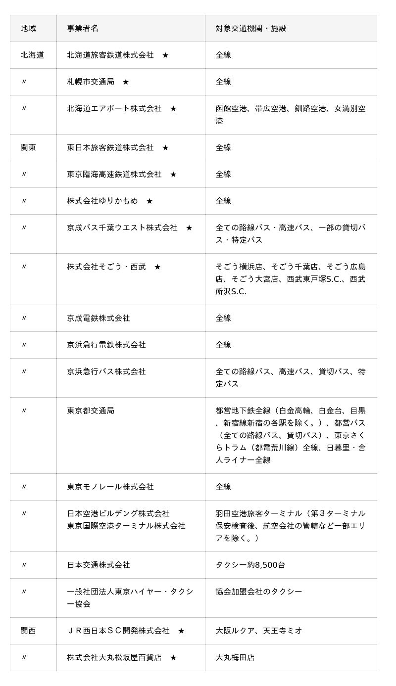
2.横断検索サービスの実施事業者一覧
(★は今回新たに開始する事業者)

※事業者名非公表:1社
3.ご利用方法
各事業者のHPのお忘れ物ページから「find chat」にアクセスし、お問い合わせください。

◆ 「落とし物クラウドfind」 について
「落とし物クラウドfind」は、落とし主の「連絡するだけでも大変」、「探しても見つからない」という悩み・不安を、テクノロジーの力によって解決するサービスです。常に最先端の技術を取り入れ、様々なサービスと連携することでアップグレードし、利便性の向上を図っています。また、遺失物の管理だけでなく、返却率の向上や管理者の業務効率化をはじめ、ユーザーとのコミュニケーションから警察署への連携まで、ワンストップで利用できる仕組みを提供しています。
鉄道会社や商業施設、テーマパークなど、多くの人が集まる場所で必ず発生する「落とし物」を、迅速かつ効率的に見つけられる環境づくりを支援し、ユーザーの満足度向上に貢献することで、導入企業と利用者の信頼関係を築き、安心して日常生活を送ることができる社会の構築に貢献します。
<落とし物クラウドfind> https://service.finds.co.jp/

◆find 会社概要
社名:株式会社find
代表者:代表取締役CEO 高島 彬
本社所在地:東京都港区西新橋3丁目13番3号 BIZCORE西新橋11階
資本金:1000万円
事業内容:「落とし物クラウドfind」並びに附随サービスの開発・提供・運営
コーポレートサイト:https://www.finds.co.jp/
企業プレスリリース詳細へ
PRTIMESトップへ
「落とし物クラウドfind」を提供する株式会社find(本社:東京都港区、代表取締役CEO:高島 彬)は、2026年4月1日(水)より、複数の事業者のお忘れ物を一度に照会できる「横断検索サービス」の対象エリアを大幅に拡大します。
これまでの関東9事業者に加え、新たにJR東日本、JR北海道、大手百貨店など11事業者(※)が参画。 関東・関西・北海道の計20事業者をまたぐネットワークを構築することで、落とし主の「探す負担」と事業者の「対応コスト」を軽減し、スムーズな返却を実現します。
※事業者名非公表を含む

◆ 「find chat」 の横断検索とは
これまで、紛失場所が特定できない落とし物は、持ち主が心当たりのある各事業者へ個別に問い合わせる必要があり、持ち主・事業者双方にとって多大な手間となっていました。この課題に対し「find chat」は、複数の交通事業者や施設にまたがる情報を一度の問い合わせでまとめて照会できる横断検索サービスを2025年12月にスタートしました。
持ち主は「find chat」から落としたであろう施設を複数選択するだけで、オペレーターが対象先を横断して検索・回答します。これにより、落とし主、各事業者の双方の手間が削減されます。
◆ サービス内容
1.開始日
2026年4月1日(水)
2.横断検索サービスの実施事業者一覧
(★は今回新たに開始する事業者)

※事業者名非公表:1社
3.ご利用方法
各事業者のHPのお忘れ物ページから「find chat」にアクセスし、お問い合わせください。

◆ 「落とし物クラウドfind」 について
「落とし物クラウドfind」は、落とし主の「連絡するだけでも大変」、「探しても見つからない」という悩み・不安を、テクノロジーの力によって解決するサービスです。常に最先端の技術を取り入れ、様々なサービスと連携することでアップグレードし、利便性の向上を図っています。また、遺失物の管理だけでなく、返却率の向上や管理者の業務効率化をはじめ、ユーザーとのコミュニケーションから警察署への連携まで、ワンストップで利用できる仕組みを提供しています。
鉄道会社や商業施設、テーマパークなど、多くの人が集まる場所で必ず発生する「落とし物」を、迅速かつ効率的に見つけられる環境づくりを支援し、ユーザーの満足度向上に貢献することで、導入企業と利用者の信頼関係を築き、安心して日常生活を送ることができる社会の構築に貢献します。
<落とし物クラウドfind> https://service.finds.co.jp/

◆find 会社概要
社名:株式会社find
代表者:代表取締役CEO 高島 彬
本社所在地:東京都港区西新橋3丁目13番3号 BIZCORE西新橋11階
資本金:1000万円
事業内容:「落とし物クラウドfind」並びに附随サービスの開発・提供・運営
コーポレートサイト:https://www.finds.co.jp/
企業プレスリリース詳細へ
PRTIMESトップへ
編集部ニュース
編集部コラム
暮らしニスタさんの活躍情報
新着試してみた感想
試してみたについて
会員限定
プレゼント&モニター募集
【みんなのリアルを大公開】バタバタな朝も、腹ペコな午後も。私たち...
息をのむような美しい風景の連続!郷土料理、ものづくり体験など魅力...
【カインズ】「こんなの欲しかった!」がきっと見つかる。暮らしニス...
Pasco「超熟」のタイアップ記事に参加させ...
大人のおしゃれ手帖webに「ファッション小物...
大人のおしゃれ手帖webに「紀ノ国屋のエコバ...








コメント
全て既読にする
コメントがあるとここに表示されます