プレスリリース
「第17回 名鉄でんしゃまつり」を開催します
名古屋鉄道株式会社
2025.04.03
名古屋鉄道は、岡崎市にある舞木検査場において、家族向け鉄道イベント「第17回 名鉄でんしゃまつり」を4月26日に開催します。
本イベントは、日頃から名鉄電車をご利用いただいているお客さまのご愛顧に感謝するとともに、多くのお子さまに名鉄ファンになっていただくことを目的に開催します。イベントでは、普段入場することができない舞木検査場内において、大型クレーンによる「電車つり上げ作業の実演」や「でんしゃとつな引き」等のプログラムを多数実施するほか、引退しても根強い人気を持つ「7000系パノラマカー」をはじめとする静態保存された往年の車両も間近でご覧いただけます。
なお、今回よりご参加には、CentXのwebチケット「でんしゃまつり参加券」の購入に加え、名鉄出札係員配置駅(弥富、赤池を除く)、名鉄名古屋駅サービスセンター、名鉄観光一部支店の窓口にて、参加人数分の「でんしゃまつりきっぷ」のご購入が必要です。
また、当社事業への理解をより深めていただくことを目的として、当社株式を長期間(3年以上)かつ100株以上保有する株主さまを特別にご招待します。なお、応募者多数の場合は抽選となります。
詳細は下記のとおりです。

「電車とつな引き」の様子
1.日時
4月26日(土)10時~15時
※雨天決行(荒天の場合は中止)
2.会場
舞木検査場(岡崎市舞木町字寺前11の1)
3.参加人数 3,000名(うち、300名は長期保有株主さま招待枠)
※長期保有株主さま招待枠にて応募者多数の場合は抽選
4.入場料
【一般枠】
CentXにて、大人(中学生以上)300円、小人(3歳から小学6年生まで)100円のwebチケット「でんしゃまつり参加券」をご購入ください。
※別途、参加人数分の「でんしゃまつりきっぷ」の購入が必要(別紙2.参照)
【長期保有株主さま招待枠】
無料でご招待(別紙3.参照)
※交通費はご負担ください
5.参加方法
3歳から小学6年生までのお子さまと、成人の保護者を含む1組として、最大6名までのグループでご参加ください。
当日のご参加にはCentXで購入した「でんしゃまつり参加券」と駅で購入した「でんしゃまつりきっぷ」に付属する「でんしゃまつり入場券」のどちらも必要です。
6.お問合せ先
名古屋鉄道営業部 TEL:052-825-3111 (平日10時~17時)

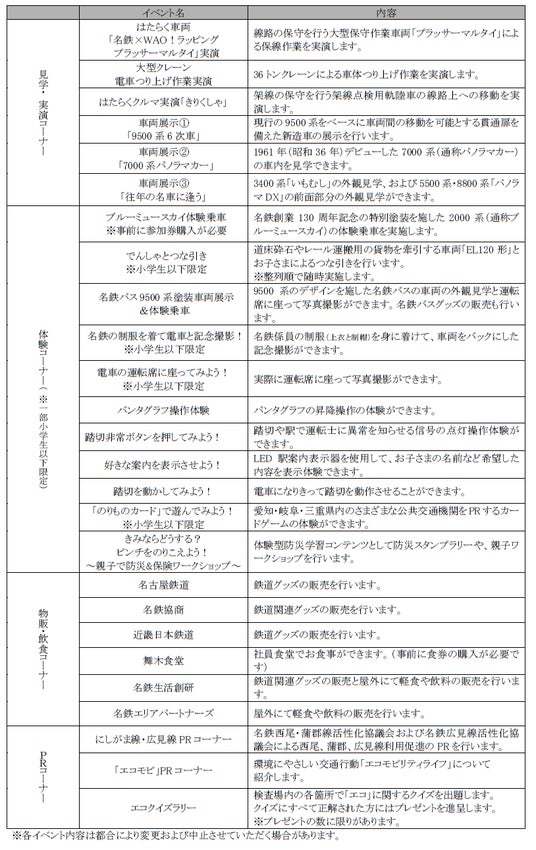
イベント内容
【食事券の販売について】
「飲食コーナー(舞木食堂)」は当日販売する食事券が必要です。(発売枚数に限りあり・無くなり次第終了)
食事券販売箇所および販売時間は名鉄ホームページもしくは当日配付するイベントチラシをご覧ください。
【注意事項】
* 会場および会場周辺には駐車場はございません。お車でのご来場は固くお断りします。
会場付近や路上への駐車は、近隣住民の方のご迷惑になりますので、絶対におやめください。
* 検査場内には危険な箇所もございますので、係員の指示に従っていただき、指定された区域
でお楽しみください。
* バリアフリーには対応していません。危険ですので、車いすでのご参加はできません。
* 例年迷子が多くなっています。保護者の方は、お子さまから目を離さないようお願いします。
* イベントで使用する車両は、検査中のため色落ちなどがある場合があります。
* 会場には汚れても良い服装やスニーカーでお越しください。サンダルなど(クロックスサンダル
を含む)はご遠慮ください。
* 各イベントの混雑状況によっては、参加人数を制限させていただく場合があります。
* 帽子の着用やこまめな水分補給等により熱中症の予防に心掛けてください。
* カメラ・筆記用具等は、各自でご持参ください。
* 会場内へのペット同伴での入場は固くお断りします。
* 会場内へのアルコール類の持ち込み、飲酒は禁止です。
* 会場内は全面禁煙です。(喫煙所もございません。)
* ゴミは各自お持ち帰りください。
* 会場内外での事故や貴重品の盗難・紛失等の責任は一切負いかねますのでご注意ください。
【会場アクセス】
名古屋本線 本宿駅からシャトルバスで約10分
<シャトルバス運行時間(随時発車)>
・(行き)本宿駅発 9時40分~12時00分
・(帰り)舞木検査場発 12時00分~15時10分
※シャトルバスは上記の時間帯に随時運行します。バスの運行開始時間前や、混雑状況によっては
ご乗車をお待ちいただく場合がありますので、ご了承ください。
1. 「でんしゃまつり参加券」購入方法
(1)発売期間
2025年4月11日(金)12:00~4月25日(金)12:00
(2)発売箇所
「CentX」アプリ内「チケット・クーポン」画面
(3)料金

(4)発売枚数
1.通常参加券 2,300枚
2.ブルーミュースカイ体験乗車付き参加券 400枚
(5)注意事項
・3歳以上の方は、おひとりにつき1枚の参加券が必要です。
・3歳未満のお子さまは、大人ひとりにつき2名まで随伴することができます。
・一度に購入できる参加券の上限枚数は6枚です。
・必ず大人1枚、小人1枚以上の組み合わせで購入してください。
※商品の組み合わせは不可
(例)通常参加券 大人1枚、ブルーミュースカイ乗車体験付き参加券 小人1枚
・大人のみ、小人のみで購入した場合は自動で払いもどしをします。
2. 「でんしゃまつりきっぷ」購入方法
(1)発売期間
2025年4 月11日(金)~4月26日(土)
(2)設定日
2025年4月26日(土)
(3)発売箇所
名鉄出札係員配置駅(弥富駅、赤池駅を除く)名鉄名古屋駅サービスセンター、名鉄観光サービ
ス4支店(刈谷支店、名古屋伏見支店、名駅地下支店、金山駅旅行センター)
※きっぷの購入には「でんしゃまつり参加券」の提示が必要です。
(4)主な駅からの発売金額
名鉄名古屋駅から:大人1,960円、小児980円
東岡崎駅から:大人660円、小児340円
名鉄岐阜駅から:大人3,000円、小児1,500円
(5)内容
各駅から本宿駅までの往復乗車券と「でんしゃまつり入場券」をセットにしたもの。
当日は会場内の「粗品引換所」にて「でんしゃまつりきっぷ」の「総括表」と引き換えに粗品を受
け取ることができます。
※瀬戸線および本宿駅が発駅となる「でんしゃまつりきっぷ」の発売はありません。
3.でんしゃまつり参加までの流れ
(1)4月11日(金)12:00からCentXで発売するwebチケット「でんしゃまつり参加券」を
参加人数分購入します。
(2)でんしゃまつりきっぷ発売箇所にて、4月11日(金)から発売の「でんしゃまつりきっぷ」を参加人数分購入します。
※購入した「でんしゃまつり参加券」を窓口で係員に提示して、同じ人数分の「でんしゃまつり
きっぷ」の購入が必要です。
※電車運賃を必要としない3歳以上小学校入学前のお子さまは「でんしゃまつり入場券」(無料)の発行を受けます。
※「でんしゃまつり参加券」をCentXで事前に購入していない場合は「でんしゃまつりきっぷ」の購入はできません。
(3)でんしゃまつり当日に、本宿駅にて「でんしゃまつりきっぷ」に付属の「でんしゃまつり入場券」を参加人数分係員に提示して専用シャトルバスにご乗車ください。その際「でんしゃまつり
入場券」を係員が回収します。
※必ずグループ全員揃ってお越しください。
※当日、大人のみまたは小人のみで来場された場合、シャトルバスへの乗車および会場への入場をお断りします。この場合、「でんしゃまつり参加券」の払いもどしはしません。同様に成人の保護者不在の場合も入場をお断りします。
(4)シャトルバスで会場に到着後は「第17回名鉄でんしゃまつり」をお楽しみください。
※イベント終了までに会場内の「粗品引換所」にて「でんしゃまつりきっぷ」または「でんし
ゃまつり入場券」に付属の「総括表」を提示し、人数分の粗品をお受け取りください。
「総括表」は係員が回収します。
株主さま応募方法

企業プレスリリース詳細へ
PRTIMESトップへ
本イベントは、日頃から名鉄電車をご利用いただいているお客さまのご愛顧に感謝するとともに、多くのお子さまに名鉄ファンになっていただくことを目的に開催します。イベントでは、普段入場することができない舞木検査場内において、大型クレーンによる「電車つり上げ作業の実演」や「でんしゃとつな引き」等のプログラムを多数実施するほか、引退しても根強い人気を持つ「7000系パノラマカー」をはじめとする静態保存された往年の車両も間近でご覧いただけます。
なお、今回よりご参加には、CentXのwebチケット「でんしゃまつり参加券」の購入に加え、名鉄出札係員配置駅(弥富、赤池を除く)、名鉄名古屋駅サービスセンター、名鉄観光一部支店の窓口にて、参加人数分の「でんしゃまつりきっぷ」のご購入が必要です。
また、当社事業への理解をより深めていただくことを目的として、当社株式を長期間(3年以上)かつ100株以上保有する株主さまを特別にご招待します。なお、応募者多数の場合は抽選となります。
詳細は下記のとおりです。

「電車とつな引き」の様子
1.日時
4月26日(土)10時~15時
※雨天決行(荒天の場合は中止)
2.会場
舞木検査場(岡崎市舞木町字寺前11の1)
3.参加人数 3,000名(うち、300名は長期保有株主さま招待枠)
※長期保有株主さま招待枠にて応募者多数の場合は抽選
4.入場料
【一般枠】
CentXにて、大人(中学生以上)300円、小人(3歳から小学6年生まで)100円のwebチケット「でんしゃまつり参加券」をご購入ください。
※別途、参加人数分の「でんしゃまつりきっぷ」の購入が必要(別紙2.参照)
【長期保有株主さま招待枠】
無料でご招待(別紙3.参照)
※交通費はご負担ください
5.参加方法
3歳から小学6年生までのお子さまと、成人の保護者を含む1組として、最大6名までのグループでご参加ください。
当日のご参加にはCentXで購入した「でんしゃまつり参加券」と駅で購入した「でんしゃまつりきっぷ」に付属する「でんしゃまつり入場券」のどちらも必要です。
6.お問合せ先
名古屋鉄道営業部 TEL:052-825-3111 (平日10時~17時)

イベント内容
【食事券の販売について】
「飲食コーナー(舞木食堂)」は当日販売する食事券が必要です。(発売枚数に限りあり・無くなり次第終了)
食事券販売箇所および販売時間は名鉄ホームページもしくは当日配付するイベントチラシをご覧ください。
【注意事項】
* 会場および会場周辺には駐車場はございません。お車でのご来場は固くお断りします。
会場付近や路上への駐車は、近隣住民の方のご迷惑になりますので、絶対におやめください。
* 検査場内には危険な箇所もございますので、係員の指示に従っていただき、指定された区域
でお楽しみください。
* バリアフリーには対応していません。危険ですので、車いすでのご参加はできません。
* 例年迷子が多くなっています。保護者の方は、お子さまから目を離さないようお願いします。
* イベントで使用する車両は、検査中のため色落ちなどがある場合があります。
* 会場には汚れても良い服装やスニーカーでお越しください。サンダルなど(クロックスサンダル
を含む)はご遠慮ください。
* 各イベントの混雑状況によっては、参加人数を制限させていただく場合があります。
* 帽子の着用やこまめな水分補給等により熱中症の予防に心掛けてください。
* カメラ・筆記用具等は、各自でご持参ください。
* 会場内へのペット同伴での入場は固くお断りします。
* 会場内へのアルコール類の持ち込み、飲酒は禁止です。
* 会場内は全面禁煙です。(喫煙所もございません。)
* ゴミは各自お持ち帰りください。
* 会場内外での事故や貴重品の盗難・紛失等の責任は一切負いかねますのでご注意ください。
【会場アクセス】
名古屋本線 本宿駅からシャトルバスで約10分
<シャトルバス運行時間(随時発車)>
・(行き)本宿駅発 9時40分~12時00分
・(帰り)舞木検査場発 12時00分~15時10分
※シャトルバスは上記の時間帯に随時運行します。バスの運行開始時間前や、混雑状況によっては
ご乗車をお待ちいただく場合がありますので、ご了承ください。
1. 「でんしゃまつり参加券」購入方法
(1)発売期間
2025年4月11日(金)12:00~4月25日(金)12:00
(2)発売箇所
「CentX」アプリ内「チケット・クーポン」画面
(3)料金

(4)発売枚数
1.通常参加券 2,300枚
2.ブルーミュースカイ体験乗車付き参加券 400枚
(5)注意事項
・3歳以上の方は、おひとりにつき1枚の参加券が必要です。
・3歳未満のお子さまは、大人ひとりにつき2名まで随伴することができます。
・一度に購入できる参加券の上限枚数は6枚です。
・必ず大人1枚、小人1枚以上の組み合わせで購入してください。
※商品の組み合わせは不可
(例)通常参加券 大人1枚、ブルーミュースカイ乗車体験付き参加券 小人1枚
・大人のみ、小人のみで購入した場合は自動で払いもどしをします。
2. 「でんしゃまつりきっぷ」購入方法
(1)発売期間
2025年4 月11日(金)~4月26日(土)
(2)設定日
2025年4月26日(土)
(3)発売箇所
名鉄出札係員配置駅(弥富駅、赤池駅を除く)名鉄名古屋駅サービスセンター、名鉄観光サービ
ス4支店(刈谷支店、名古屋伏見支店、名駅地下支店、金山駅旅行センター)
※きっぷの購入には「でんしゃまつり参加券」の提示が必要です。
(4)主な駅からの発売金額
名鉄名古屋駅から:大人1,960円、小児980円
東岡崎駅から:大人660円、小児340円
名鉄岐阜駅から:大人3,000円、小児1,500円
(5)内容
各駅から本宿駅までの往復乗車券と「でんしゃまつり入場券」をセットにしたもの。
当日は会場内の「粗品引換所」にて「でんしゃまつりきっぷ」の「総括表」と引き換えに粗品を受
け取ることができます。
※瀬戸線および本宿駅が発駅となる「でんしゃまつりきっぷ」の発売はありません。
3.でんしゃまつり参加までの流れ
(1)4月11日(金)12:00からCentXで発売するwebチケット「でんしゃまつり参加券」を
参加人数分購入します。
(2)でんしゃまつりきっぷ発売箇所にて、4月11日(金)から発売の「でんしゃまつりきっぷ」を参加人数分購入します。
※購入した「でんしゃまつり参加券」を窓口で係員に提示して、同じ人数分の「でんしゃまつり
きっぷ」の購入が必要です。
※電車運賃を必要としない3歳以上小学校入学前のお子さまは「でんしゃまつり入場券」(無料)の発行を受けます。
※「でんしゃまつり参加券」をCentXで事前に購入していない場合は「でんしゃまつりきっぷ」の購入はできません。
(3)でんしゃまつり当日に、本宿駅にて「でんしゃまつりきっぷ」に付属の「でんしゃまつり入場券」を参加人数分係員に提示して専用シャトルバスにご乗車ください。その際「でんしゃまつり
入場券」を係員が回収します。
※必ずグループ全員揃ってお越しください。
※当日、大人のみまたは小人のみで来場された場合、シャトルバスへの乗車および会場への入場をお断りします。この場合、「でんしゃまつり参加券」の払いもどしはしません。同様に成人の保護者不在の場合も入場をお断りします。
(4)シャトルバスで会場に到着後は「第17回名鉄でんしゃまつり」をお楽しみください。
※イベント終了までに会場内の「粗品引換所」にて「でんしゃまつりきっぷ」または「でんし
ゃまつり入場券」に付属の「総括表」を提示し、人数分の粗品をお受け取りください。
「総括表」は係員が回収します。
株主さま応募方法

企業プレスリリース詳細へ
PRTIMESトップへ
編集部ニュース
編集部コラム
暮らしニスタさんの活躍情報
新着試してみた感想
試してみたについて
LINEで24時間いつでも悩みを相談できる!主婦の友社から「暮ら...
暮らしニスタで新しいことを始めよう。Amazonギフトや最大1万...
【みんなのリアルを大公開】バタバタな朝も、腹ペコな午後も。私たち...
「ウィズ京葉ガス」2026年4月に掲載されました
「ウィズ京葉ガス」2026年4月に掲載されました
「ウィズ京葉ガス」2026年4月に掲載されました







コメント
全て既読にする
コメントがあるとここに表示されます